欢迎来到合肥荣事达电子电器集团有限公司官网! 党建工作  |  产品中心   english version
新闻中心
Tel:400-1100-315

扫一扫 关注我们



  新闻中心
首页 >> 新闻中心 >> 企业新闻  
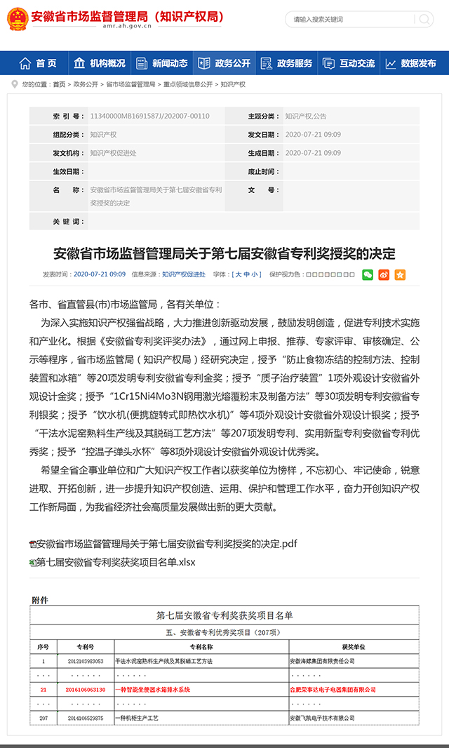
荣事达电子电器集团这项发明获安徽省专利奖

      日前,安徽省市场监管局官网上发布了《关于第七届安徽省专利奖授奖的决定》,合肥荣事达电子电器集团有限公司的“一种智能坐便器水箱排水系统”获省专利优秀奖

      据悉,安徽省专利奖自2012年起,每年一届,旨在鼓励发明创造,促进专利技术实施和产业化,推动知识产权事业高质量发展,有效激励省内企业加大对知识产权的关注度。

      随着经济生活水平的日益提高,智能马桶也越来越普及。智能马桶内内部设计了水箱装置,使用时通过加热系统使水箱内的水达到适应人体温度的恒温热水,水箱内贮存的温水若长期不使用极易变质、发臭,且容易滋生细菌,因此日常需做好及时、有效的水箱排水工作;同时,智能马桶内设计有多个部件,因此空间利用需实现最大化。作为参与智能马桶行业相关国标编制的主要单位之一——合肥荣事达电子电器集团有限公司,通过研制一种新型的智能坐便器排水系统,在不需要拆开智能马桶及使用自动控制系统的情况下,即可既达到具有较高的可靠性和便捷性、又能降低成本的效果,并且占用空间小。

      本次获奖是对荣事达电子电器集团科技成果转化能力的认可,标志着荣事达在加快自主创新、加速知识产权产业化方面迈上了一个新台阶。未来,荣事达将持续强化知识产权开发、保护和利用,促进创新驱动发展,助推“创新高地”的打造。

返回上一级
相关内容
上一篇:荣事达电子电器集团入选第二批安徽省产教融合型企业建设培育范围名单       下一篇:荣事达电子电器集团五月-七月参观集锦


 
 
 
请选择荣事达集团旗下产品
 

联系我们

全国咨询服务热线:
400-1100-315
中国安徽省合肥市双凤经济开发区荣事达集团第六工业园

快捷导航

  首页   联系我们
  集团概况   人才需求
  产品中心
  新闻中心  
  企业文化  
 

与荣事达互动

微信扫一扫 加客服咨询