欢迎来到合肥荣事达电子电器集团有限公司官网! 党建工作  |  产品中心   english version
新闻中心
Tel:400-1100-315

扫一扫 关注我们



  新闻中心
首页 >> 新闻中心 >> 企业新闻  
荣事达电子电器集团再上国家奖项名单 载誉而归!

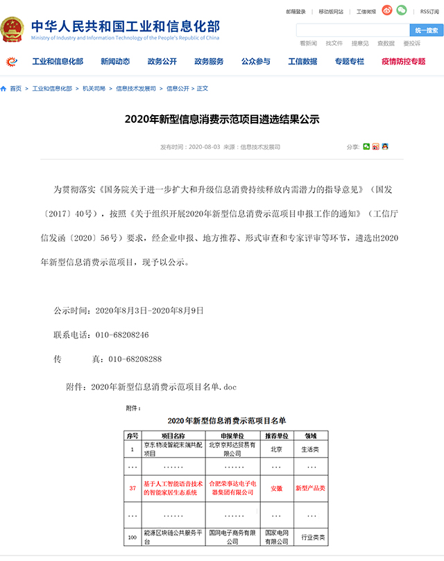
      8月中旬,工信部发布2020年新型信息消费示范项目公示名单,安徽省共有4个项目入选。其中,合肥荣事达电子电器集团有限公司的“基于人工智能语音技术的智能家居生态系统”成功入列。目前,荣事达电子电器集团已累计获得15项国家殊荣。

      据悉,此次公示的100个“2020年新型信息消费示范项目”面向5G、人工智能、区块链等前沿技术,经由企业申报、地方推荐、形式审查和专家评审等环节重重筛选而出,旨在总结形成可复制、可推广的经验做法,进一步扩大和升级信息消费、持续释放内需潜力。

荣事达电子电器集团15项国家荣誉

      荣事达电子电器集团致力于研究基于人工智能语音技术的智能家居生态系统。该智能家居生态系统项目以住宅为平台,利用网络通信技术、安全防范技术、自动控制技术、音视频技术等将家居生活有关设施进行集成,构建高效住宅设施与家庭日程事务管理系统,提升家居安全性、便利性、舒适性、艺术性,并实现健康环保节能的居住环境。该系统项目包含智慧安防系统、智慧控制系统、智慧健康系统等十大功能生态圈,并衍生出社交客厅、健康卧室、智尚衣帽间等十大产品应用场景。

      上述各大板块相辅相成,通过智能家居生态系统实现互联互通,最终为用户带来多种智能、舒适、健康、安全的便捷消费体验,助力信息消费升级。下一步,荣事达电子电器集团将努力打造智能家居创新生态,将更多信息智慧化产品带到消费者身边,为区域经济发展贡献更大力量。

返回上一级
相关内容
上一篇:为教师“赋能”!荣事达电子电器集团开展校企联动出真章       下一篇:荣事达电子电器集团董事长潘保春获评2019年度安徽省劳动竞赛先进个人并被授予“安徽省五一劳动奖章”


 
 
 
请选择荣事达集团旗下产品
 

联系我们

全国咨询服务热线:
400-1100-315
中国安徽省合肥市双凤经济开发区荣事达集团第六工业园

快捷导航

  首页   联系我们
  集团概况   人才需求
  产品中心
  新闻中心  
  企业文化  
 

与荣事达互动

微信扫一扫 加客服咨询