4月8日上午,安徽省优秀民营企业家和优秀民营企业表彰暨推进“十四五”民营经济高质量发展大会在合肥召开。安徽省委书记李锦斌出席会议并讲话。会议以电视电话会议形式召开。
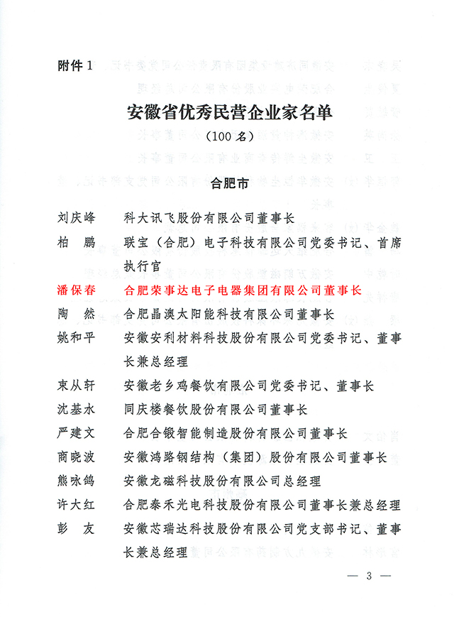
大会对为民营经济发展作出突出贡献的100名优秀民营企业家和100家优秀民营企业给予表彰。现场,荣事达集团董事长潘保春荣获“安徽省优秀民营企业家”称号。
大会现场

安徽省委书记李锦斌为荣事达集团董事长潘保春颁发荣誉证书

安徽省优秀民营企业家合影
(左五为荣事达集团董事长潘保春)
近年来,荣事达集团在董事长潘保春的带领下,抢先从“智能家电”、“智能新能源”、“智能建材”、“人工智能”四个领域布局智能家居市场,率先进行战略目标转型升级,成为“智能家居全屋系统解决方案”供应商,企业业绩逐年攀升,是多项国家标准、行业标准的起草制定单位,集团旗下老人浴缸、智能座便器、空气能等系列产品先后荣获国家级、省级荣誉与发明专利。
在转型发展过程中,潘保春董事长率领集团通过创新体制机制改革,提升智能家居全价值链“双创”服务能力,搭建双创综合服务平台,开放平台九大要素资源,打造智能家居产业生态圈,保障创客项目高成长性发展,在实现企业自身发展的同时,推动更高层次创业创新。
作为国家高新技术企业,荣事达集团目前拥有中德工业设计中心、国家家用电器产品质量监督检验中心、洁身器专业实验室、-35摄氏度低温实验室及安徽省数字化车间等,是安徽省企业技术中心、安徽省制造业创新中心、博士后科研工作站、国家级工业设计中心......
在社会公益方面,潘保春董事长以“兴企报国” 为己任,始终把投身公益事业、回报社会作为个人和企业价值的体现,支持红十字人道事业、援助汶川地震灾区、捐赠孤儿院敬老院钱物等已达数百万元。
2020年新冠肺炎疫情伊始,潘保春董事长便率领集团及园区创客公司主动践行社会责任,驰援防控工作,助力我省和武汉抗击疫情。他表示:“疫情不止,捐赠不止!”截止目前,荣事达已捐赠湖北武汉及安徽省累计500万物资和现金,为安徽省定点医院捐助了10批次以上的系列家用电器、防疫用品。
民营经济是我国经济制度的内在要素,是推动高质量发展、建设现代经济体系的重要主体。此次表彰,体现了省委、省政府和社会各界对荣事达集团及潘保春董事长的认可与肯定。未来,在潘保春董事长的带领下,荣事达集团将加快调整产业结构,推进产业创新发展,为安徽经济发展贡献更多智慧和力量。