欢迎来到合肥荣事达电子电器集团有限公司官网! 党建工作  |  产品中心   english version
新闻中心
Tel:400-1100-315

扫一扫 关注我们



  新闻中心
首页 >> 新闻中心 >> 企业新闻  
喜讯!荣事达这一项目获评市级示范项目!

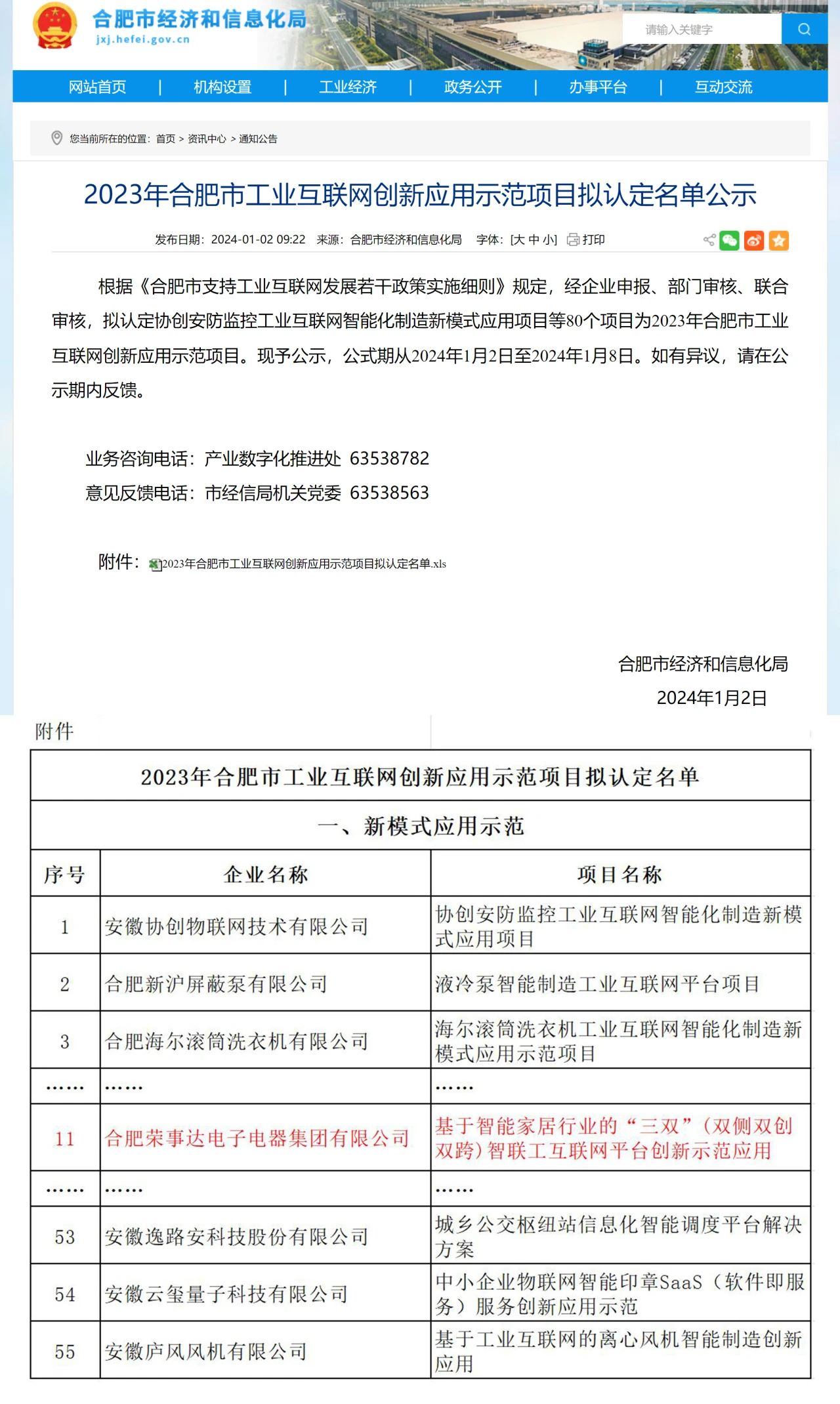
日前,合肥市经济和信息化局发布了《2023年合肥市工业互联网创新应用示范项目拟认定名单公示》,其中,荣事达集团“基于智能家居行业的‘三双’(双侧双创双跨)智联工互联网平台创新示范应用”成功入选

据了解,“工业互联网创新应用示范项目”是基于《合肥市支持工业互联网发展若干政策实施细则》确立的工作目标,由合肥市经信局于2023年9月启动遴选工作,经有关部门结合企业资质及工业互联网技术在安全生产、绿色低碳、供应链协同等领域应用成果进行的综合评定,旨在进一步加快企业数字化转型升级、充分发挥工业互联网创新应用示范项目行业标杆引领作用。

荣事达集团“基于智能家居行业的‘三双’(双侧双创双跨)智联工互联网平台创新示范应用”项目,以打造智能家居领域的工业互联网平台为定位,构建荣事达智能家居双创工业互联网平台,并为行业内的中小企业、上下游产业链生态提供包括技术研发、设计、供应采购、制造、仓储、营销、售后服务、政策扶持等服务。同时,平台还将以协同制造、拼单采购、全链运营、数字营销四大服务形式,为行业内中小企业提供九大要素(管理、资金、品牌、市场、制造、技术、信息、人力、文化)扶持,助力中小企业做大做强,为推动智能家居产业链的整体升级和高质量发展蓄力赋能。

本次荣事达集团示范项目的成功入选,是政府部门对集团在工业互联网领域发展成果的充分认可。近年来,荣事达集团以创新创业为依托,专注于智能家居全屋系统解决方案的研发,通过运用物联网、大数据等技术,实现了从资源要素型企业向创新型数字化企业的转变;通过建立荣事达智能家居双创工业互联网平台、荣事达双创大学、荣事达科技创新平台实验室等,加强技术研发和创新成果转化,使荣事达的技术实力和品牌实力得到了行业的高度认可。

接下来,荣事达集团将充分发挥工业互联网创新应用示范项目的行业标杆引领作用,以培育新动能为己任,进一步推动智能家居领域制造型企业的数字化转型升级;加强实用型、创新型课题研究,实现更多科研成果转化,为推动高标准工业互联网创新发展高地建设、加快安徽省工业互联网高质量发展做出更大贡献!

返回上一级
相关内容
上一篇:给力!这项“金成果”奖花落荣事达!       下一篇:提质赋能!我司喜获资质认定(CMA)证书


 
 
 
请选择荣事达集团旗下产品
 

联系我们

全国咨询服务热线:
400-1100-315
中国安徽省合肥市双凤经济开发区荣事达集团第六工业园

快捷导航

  首页   联系我们
  集团概况   人才需求
  产品中心
  新闻中心  
  企业文化  
 

与荣事达互动

微信扫一扫 加客服咨询