欢迎来到合肥荣事达电子电器集团有限公司官网!
党建工作
|
产品中心
首页
集团概况
产品中心
新闻中心
企业文化
联系我们
防伪查询
新闻中心
企业新闻
媒体动态
党群工作
业界动态
公司公告
社会责任
Tel:400-1100-315
扫一扫 关注我们
新闻中心
首页
>> 新闻中心 >>
企业新闻
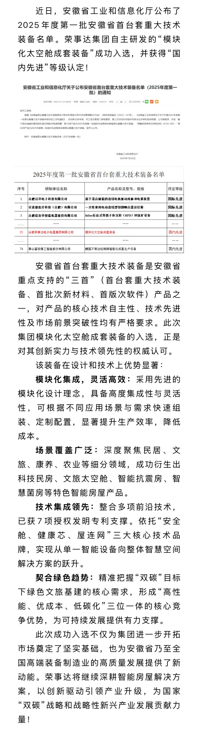
省级名单,入选!
返回上一级
相关内容
上一篇:
国货焕新正当时,共赴合作共赢新程
下一篇:
商用案例:荣事达智能房屋,雁掠古庙檐,屋栖天地间
请选择荣事达集团旗下产品
冰箱洗衣机干衣机
空气能
智能家居
照明
品冠全屋定制
太阳能
智能房屋
联系我们
全国咨询服务热线:
400-1100-315
中国安徽省合肥市双凤经济开发区荣事达集团第六工业园
快捷导航
首页
联系我们
集团概况
人才需求
产品中心
新闻中心
企业文化
与荣事达互动
微信扫一扫 加客服咨询
版权所有:合肥荣事达电子电器集团有限公司
|
技术支持:
糖果网络
|
备案号:
皖ICP备2023000481号-4
|
皖公网安备:34012102000278号