欢迎来到合肥荣事达电子电器集团有限公司官网! 党建工作  |  产品中心   english version
新闻中心
Tel:400-1100-315

扫一扫 关注我们



  新闻中心
首页 >> 新闻中心 >> 企业新闻  
【砥砺奋进的五年】唯改革者进,唯创新者强——荣事达以创新转型迎接党的十九大胜利召开
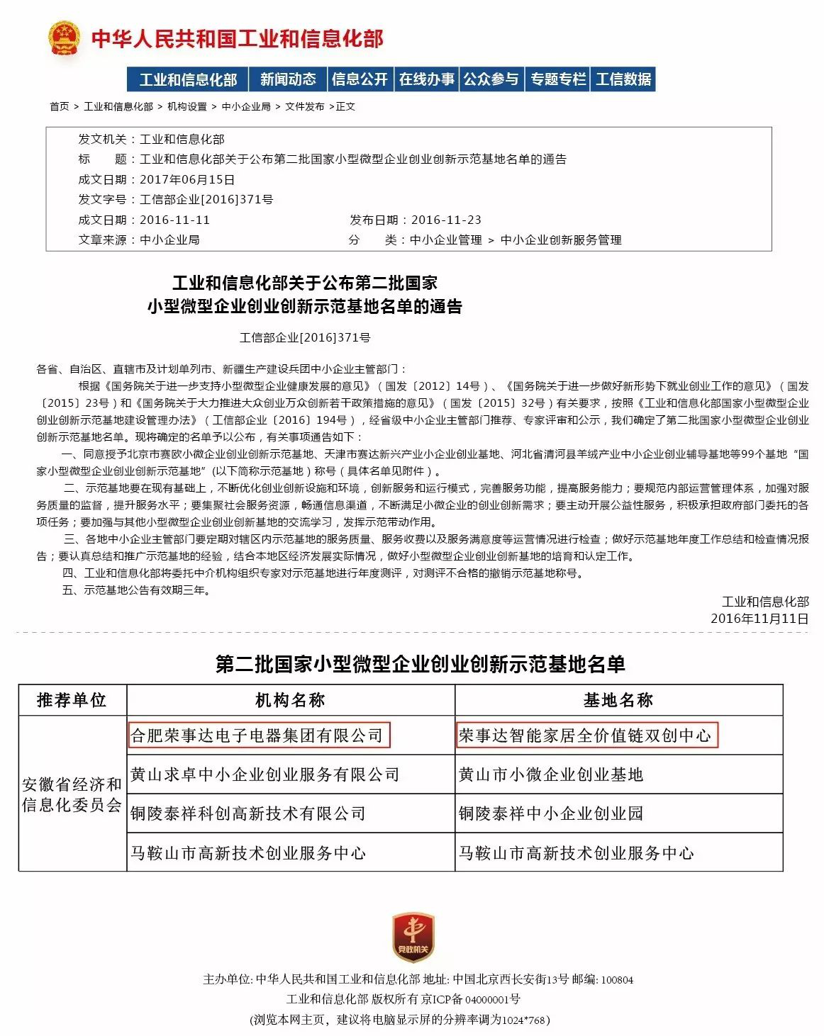
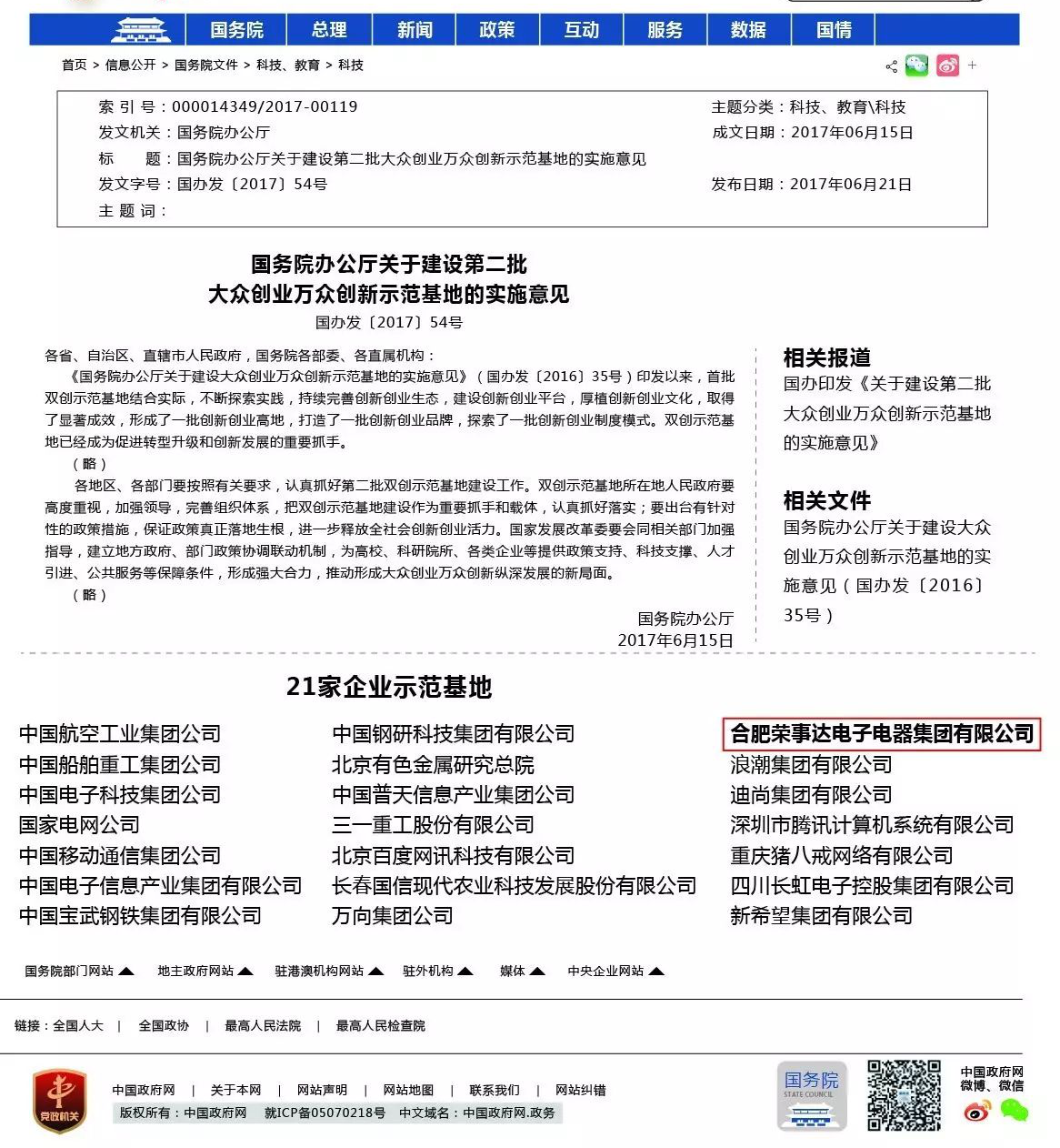
       党的十八大以来,有着63年历史的民族老品牌荣事达,认真学习贯彻习近平总书记系列重要讲话精神和治国理政新理念新思想新战略、深入学习贯彻习近平总书记视察安徽重要讲话精神,在“大众创业、万众创新”、供给侧结构性改革等方针政策的指引下,在中央、省、市各级领导的关心支持下,依托集团在家电、建材、新能源等方面积累的产业基础,在荣事达第六工业园的整体优势之上,面向全社会开放大企业优势资源,迎来了新的辉煌。2016年,合肥荣事达电子电器集团被工信部评为国家小型微型企业创业创新示范基地;2017年,合肥荣事达电子电器集团成功跻身国务院第二批国家双创示范基地,成为了安徽省唯一、智能家居行业唯一一家连续获得两项国家级殊荣的企业。

↑↑↑荣事达被工信部评为“国家小型微型企业创业创新示范基地”


↑↑↑荣事达成功跻身国务院第二批“国家双创示范基地”

五大理念
助力荣事达创新转型
       习近平总书记曾指出:“唯改革者进,唯创新者强。”为此,荣事达立足智能家居全产业链的开发,创立了荣事达智能家居全价值链双创中心,全力打造智能家居领域的新型创业加速器,并面向全社会开放,启动了创新、创业的全新旅程。荣事达围绕党的十八届五中全会提出的“创新、协调、绿色、开放、分享”五大发展理念,进行了双创模式及服务模式创新,取得了显著成效,得到了国务院的高度认可。
荣事达智能家居全价值链双创中心
       一、创新模式、创新理念。荣事达将资金、品牌、信息、技术、管理、文化、人力资源、硬件、市场等九大资源,全部整合在荣事达智能家居全价值链双创中心这一平台上,视创客为利益共同体,分段投入、全程合作,使创业者获得了持续性的资源对接和成长支持,提高了“双创”成功率。
       二、协调资源、消化产能。荣事达聚焦“智能全屋”主业,在精准扶持新项目的同时,帮助其它企业去库存。以智能锁及光伏项目为例,荣事达采取“双创中心+创客+生产厂家”的三方股份合作模式,既避免了重复投资、消化了过剩产能,也为社会节约了资源,成功实现了以合作解决产能过剩、以创新引领转型升级的初衷。
       三、做绿色产业、实现可持续发展。荣事达立足于太阳能、空气能、光伏等绿色事业,通过分阶段的要素投入和全程的精细化扶持,使得“双创中心”不再是简单、机械的资源平台,而是一个动态的、良性的、符合企业成长规律的生态环境,以“双创中心+事业部制+合伙人制”三位一体的模式创新,加快了产业化步伐,实现了成果共享和价值引领。
       四、开放资源、互利共赢。荣事达通过智能家居全价值链双创中心,面向全社会免费开放了大企业的优势资源,征集了一大批拥有某一方面资源优势的外部合伙人,集众智、汇众力。通过组织创新,集团和创业团队已发展成为紧紧捆绑在一起的利益共同体,共享发展成果。
       五、分享平台、分享资源。一些创客成为合伙人后,按照股比分成,只需短短一两年时间,就能成长为受到社会尊敬的企业家。荣事达在这一过程中也获得了发展壮大,不仅各单位产值保持高速增长,而且新增就业吸纳了传统产品生产下降造成的企业冗员,为集团转型升级创造了条件,完成了由创造产品的企业到创造企业与企业家的平台的成功蝶变。
多彩的荣事达双创项目
       作为全国大企业双创典范,荣事达双创在形式上更具开放性,面向全社会开放优势资源,真正实现了资源共享;内容上更具可复制性,其双创模式与经验,拿来可用、用即有效,示范性强;结果上更具安全性,所有双创项目零死亡,体现出极高的社会价值。“之所以能实现创客项目100%成活,主要就在于这些项目具有集团品牌力、渠道力及产品力的支撑。”中国青年企业家协会副会长、荣事达电子电器集团董事长潘保春如是说。
       近年来,荣事达完成了从家电制造企业到物联网企业的产业转型、从雇佣关系到合伙人的机制转型、从追求利润到塑造价值的价值观转型,三位一体的转型战略使集团实现了加速度、裂变式发展,为全社会提供了可资借鉴的成功蓝本。

政府帮扶
为荣事达插上腾飞翅膀
       通过“双创”这个引擎,荣事达迎来了跨越式的发展,民族老字号在历史新时期释放出了更大的品牌活力。荣事达的迅猛发展,离不开国家政策的引导和各级政府的关心支持。政策荣誉方面,荣事达一直在各级政府的优先考虑之列;典型推介方面,各级政府面向全社会广泛推介荣事达双创成功经验;跨界合作方面,通过国家相关部委及省市相关部门的牵线搭桥,荣事达分别与中国电信、中国移动、华为集团等相关单位达成了战略合作关系,并与合肥北城建设投资(集团)有限公司联袂,成立了以“品牌、品质、品类”为关键词的安徽首支智能家居“双创”专项基金——“三品基金”。这些都为荣事达插上了腾飞的翅膀。
荣事达得到各级领导的关心和支持
荣事达与产业生态圈合作伙伴协同发展
       在习近平总书记系列重要讲话精神和治国理政新理念新思想新战略的引导下,在习近平总书记视察安徽重要讲话精神的指引下,荣事达有了一个伟大的梦想,那就是希望荣事达由原来的洗衣机代名词,发展为代表行业发展方向的智能家居航母。在当今物联网时代,荣事达将以智能家居全价值链为战略定位,围绕安防看护、空气、用水、影音等十大功能生态圈,开发形成社交客厅、智膳厨房、健康卧室、聪明阳台等十大产品生态圈,通过技术集成、商业集成,服务集成,聚焦智能全屋系统,实现智慧生活愿景,参与全球竞争,让以汉字书写的荣事达品牌携带着深远的民族文化内涵风靡全球!
       过去五年来,荣事达在创新创业和企业转型升级等方面取得的突出成就,充分证明了党中央、国务院一系列相关重大决策的正确性。在党的十九大即将召开之际,在我国经济发展新常态下,荣事达将持续以新发展理念为指导,继续坚持创新驱动企业发展,坚定不移走中国特色自主创新道路,增强创新自信,以实际行动扎实推进,不断提升创新能力。全体荣事达人将紧密团结在以习近平同志为核心的党中央周围,不忘初心继续前进,努力推动集团各方面工作再上新台阶,以优异成绩迎接党的十九大胜利召开!
返回上一级
相关内容
上一篇:荣事达一周快讯(第17期)       下一篇:荣事达一周快讯(第18期)


 
 
 
请选择荣事达集团旗下产品
 

联系我们

全国咨询服务热线:
400-1100-315
中国安徽省合肥市双凤经济开发区荣事达集团第六工业园

快捷导航

  首页   联系我们
  集团概况   人才需求
  产品中心
  新闻中心  
  企业文化  
 

与荣事达互动

微信扫一扫 加客服咨询